
长期以来,传统血液检测一直是检测激素水平的金标准,而新一代激素唾液检测技术正以破局者的姿态异军突起。取代传统针刺采血,通过简单、无创的方式,唾液检测带来一种零压力的选择;更重要的是,它能更准确地反映人体中具有生物活性的激素的水平。随着技术的发展,近来已可以通过唾液检测实现激素水平的高精准度检测,从而为可靠的居家自检奠定了基础。从围绝经期女性的激素波动跟踪,到备孕期人群的生育力监测,以及其它方面,这项无创唾液检测技术有望在临床诊断与消费级健康管理领域引领内分泌诊断的革命。
核心要点
- 全程无痛无压力,支持居家自测,无需诊所奔波,有效减少因压力导致的激素结果失真。
- 与反映总激素水平的传统血液检测不同,唾液检测仅检测具有生物活性的游离类激素,更精准揭示激素活性与身体症状的内在关联。
- 依托现代检测技术、微流控芯片传感器、智能手机一体化试剂盒,唾液检测实现了实验室级别的精准度、实时结果、与便捷体验。
- 唾液检测可用于生育监测、围绝经期管理、激素治疗效果评估、压力与肾上腺功能检测,甚至运动表现的持续追踪。
- 唾液检测设备成功获得美国 FDA 注册和欧洲 CE 认证,标志着市场对居家诊断的信任度正在日益提升。这些设备让患者得以自主完成数据采集,与临床医生开展更高效的合作。
- 随着微流控、生物传感器与检测化学技术的持续创新,唾液检测的适用范围将扩展至更多激素指标,让更早的筛查、动态追踪,及真正的个性化激素健康管理得以实现。
从采血到唾液样本:一场模式转变
传统激素检测需前往诊所采集血液样本:这类检测虽能提供总激素水平数据,但不仅需要专业医护人员操作针具,还给患者带来不便和焦虑。与之相比唾液采样简单无痛——患者仅需向采集试管或试纸吐入唾液即可。
早期研究已显示出唾液激素监测的潜力 (例如,作为压力研究的激素,皮质醇是首个通过唾液评估的标志物)。此后,技术的进步和验证工作推动了基于唾液的检测方法成功跻身主流应用。
重要的是,唾液中仅含有游离态的生物活性激素部分,而血液检测同时测量与载体蛋白结合的激素和游离态激素⁴。这意味着,唾液检测结果有时比总血液激素水平结果能更好地反映症状和生理效应之间的关联。此外,针头穿刺或诊所就诊带来的压力本身就会改变某些激素水平 (如皮质醇),而在居家放松的环境中收集唾液则可规避此类干扰因素。
从前依赖实验室与注射器的激素检测,现在只需一份唾液样本,甚至在家就能轻松完成。
唾液检测可测定人体内具有生物利用度的激素的活性形式,其中涵盖多种类固醇激素,例如:
-
皮质醇;
-
雌二醇;
-
孕酮;
-
睾酮;
-
脱氢表雄酮 (DHEA);
-
17 - 羟孕酮;
-
雄烯二酮;
-
二氢睾酮。
唾液检测还可用于测量非类固醇激素水平,包括:
-
促卵泡激素 (FSH);
-
促黄体生成素 (LH);
-
胰岛素;
-
褪黑素。
得益于检测技术以及唾液检测对生物可利用激素的检测能力的进步,如今的激素唾液检测具有极高的准确性。
由于唾液中含有具生物活性的游离态 (未结合) 激素 (而血液检测主要测量与血浆蛋白结合的激素),唾液检测仅测量生物可利用激素,因此通常能提供更具生理相关性的检测结果。
生物可利用激素是指血液中未与血浆蛋白结合的激素部分,因此能够自由进入靶细胞并发挥生物效应。由于唾液中含有生物可利用激素,唾液检测能更好地反映激素的生物活性。
唾液中的激素含量处于皮克级超低浓度水平,这对检测技术的灵敏度提出了极高要求。以前,这曾是一大难点——早期唾液检测的灵敏度结果一致性有时存在局限性。而如今,下文中一系列尖端检测技术的应用,已在很大程度上攻克了上述难题。现阶段,仅需少量唾液样本,即可精准分析目标激素的具体水平。
-
超灵敏免疫检测法:经过技术改良的酶联免疫吸附试验 (ELISA) 及免疫化学方法,已为唾液检测完成优化。专用的抗体和检测试剂盒就能够达到检出微量激素的灵敏度要求。许多唾液检测方法还会通过与质谱法等参比方法进行交叉验证,以此确保检测结果的准确性。
-
微流控芯片:研究人员正推动激素检测技术与微电子领域深度融合,例如,辛辛那提大学的科研团队近期研发出一款先进的芯片设备,可通过一例唾液样本精准检测皮质醇及脱氢表雄酮 (一种与压力调控相关的类固醇激素) 水平。患者仅需将一滴唾液滴于微流控芯片之上,数分钟内,芯片内置的传感器即可完成激素水平分析,并将检测数据同步至智能手机终端。
此类便携式即时检测 (PoC) 可将原本需要数天的流程 (将样本送至实验室并等待结果) 缩短至仅需几分钟。此类微流控和生物传感器技术灵敏度高,且可居家或在诊所使用,推动了快速诊断的跨越式发展。
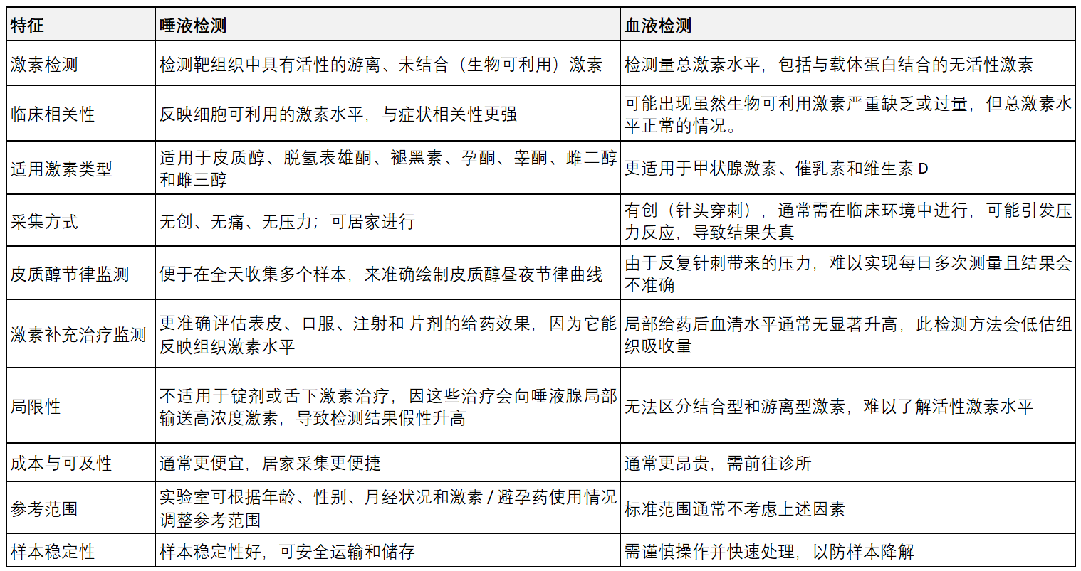
对比激素的唾液检测与激素的血液检测,需关注以下关键点:

除了能检测生物可利用激素和便捷性之外,相比传统血液检测基于唾液的激素检测还具有其他显著优势:
-
捕捉波动与趋势:许多激素水平会随昼夜节律或月经周期发生显著波动,而唾液检测的便捷性,为长期重复采样、绘制完整变化曲线提供了可能。例如,在生育力评估和围绝经期评估中,雌激素和孕激素等激素水平可能在一天之内发生显著变化。居家唾液检测试剂盒可实现在整个月经周期内进行每日检测,提供完整的激素变化图谱。这种高分辨率的动态追踪,是获取个性化健康洞察的关键:单次血液检测很可能因采样时间点的局限性,错过激素的关键变化节点;而唾液检测通过持续的周期性采样,能完整描绘激素的动态变化模式,为精准评估提供更全面的依据。
-
居家采集与样本稳定性:患者可于居家环境中完成唾液样本采集,样本既可寄送至专业实验室检测、自行送检,也可借助新型检测设备完成即时分析。唾液样本具备优异的稳定性,类固醇激素在样本的冷冻与解冻过程中不会出现显著降解,无需担心样本储运对检测结果的影响。此外,唾液检测还兼具后勤便利性与成本优势:其样本采集成本相较血液采样低约48%,这一成本优势部分源于无需支付诊所就诊费用与特殊冷链储存费用。也正因如此,系统化的激素监测变得更易普及、也更便于重复开展,这一特性在需要每日采样或高频次监测的场景中,价值尤为突出。
-
压力更低,体验更佳:相较于针头采血,唾液样本的采集过程几乎无压力产生,这一点对于皮质醇这类对压力高度敏感的激素而言,是至关重要的考量因素。唾液检测支持在熟悉的居家环境中完成采样,能最大程度规避外界应激干扰,为易受急性压力、昼夜节律波动影响的激素指标,提供更贴合真实生理状态的代表性检测结果。同时,这也大幅提升了患者的整体检测体验:反复抽血往往让患者产生抗拒心理,而唾液样本的采集全程便捷无感,也让患者更愿意遵医嘱完成推荐的周期性检测计划,保障监测的连续性与完整性。
因此,激素的唾液检测实现了更以患者为中心的流程和更频繁的监测。它是一种不牺牲准确性的实用血液检测替代方案。若实施得当,唾液检测可与血清水平和临床结果高度相关,同时在测量对象 (即游离激素) 和获取便利性方面具备独特优势。
高精度唾液分析:驱动准确性的技术创新
激素的唾液检测的最新进展包括:
-
智能手机集成检测试剂盒:将生物化学与数字技术相结合,多家公司推出了居家激素检测试剂盒,可将智能手机同时用作阅读器和数据中心。
-
侧向层析检测与微型分析仪:部分激素的唾液检测采用了与常见居家试剂盒 (如新冠检测或早孕检测) 相同的侧向层析免疫检测原理。
随着 (检测) 技术灵敏度与易用性的持续提升,我们期待未来可以通过无创采样的方式实现更多激素 (包括睾酮、雌二醇、促黄体生成素等其它指标) 的 (精准) 检测。最前沿检测设备的开发者们也已证实,他们正努力将更多的激素产品添加到他们的居家检测菜单中,其中睾酮与雌激素马上就要上市了。
高亲和力抗体、新型底物、微电子学和云连接应用等生物技术的融合,使这种高精度检测成为可能。而在幕后,由Medix Biochemica等供应商提供的 (用于免疫检测的抗原和抗体) 原材料的质量,成为推动唾液检测从创新概念发展成为重要诊断方法的关键。
唾液检测的实际应用:围绝经期、生育等领域
激素的唾液检测最具影响力的方面之一,是为管理涉及激素波动的健康状况和生命阶段 (尤其是女性健康领域) 开辟了新可能。
可以。在围绝经期期间,每天的雌激素和孕酮水平都可能发生不可预测的变化。这些波动通常与潮热、情绪波动等不良症状存在关联,但单次血液检测结果可能显示“正常”,从而错过 (激素的) 峰值和低谷。
通过唾液检测,临床医生和患者可更持续地追踪整个生理周期的激素水平,深入了解其高低变化模式。必要时,可每日进行多次雌激素或孕酮唾液检测。因此,基于唾液的围绝经期激素检测可为更个性化的干预措施提供信息,例如根据个人需求实时调整激素替代治疗 (HRT) 剂量。
可以。由于唾液采样无需每天前往诊所,这使得个性化定制围绝经期间的激素替代治疗方案,或者针对那些需要准确追踪整个周期激素水平的备孕人群的生育治疗监测方案变成了可能。相比之下,若仅依据几次采样时间未与生理周期关键节点吻合的血液检测结果,很容易报错患者的激素水平。
是的,生育能力和生理周期追踪是正在被唾液生育激素检测引导变革的另一个领域。孕酮、雌二醇和促黄体生成素是判断排卵期与受孕窗口期的关键指标。唾液排卵检测已应“孕“而生,它能帮助有备孕或避孕需求的人群。
前文提及的Minilab检测设备,可助力女性每日绘制她们的孕酮水平图。唾液孕酮数值的持续升高,意味着排卵已经发生,也预示着生理周期将进入非易孕期。该设备近期获批后,欧洲女性甚至可将其作为避孕手段使用——只需在设备提示的易孕期内避免无防护性行为即可。与摄入合成激素的激素类避孕方式不同,唾液检测法能自然反映生理周期的真实状态,全程无任何副作用,使得用户能够知情选择。
孕酮唾液检测还可帮助诊断生育问题 (例如,判断孕酮水平是否未充分升高),并以比血液检测创伤性更小的方式监测生育治疗效果。
可以。除了生殖健康外,压力和肾上腺健康也是唾液检测的热门应用领域。皮质醇是人体主要的压力激素,它每天遵循按一定的节奏变化,在慢性压力或肾上腺紊乱时会升高。唾液皮质醇检测已在临床实践中应用多年;一个著名的例子是通过深夜唾液皮质醇检测筛查库欣综合征。如今,借助居家检测试剂盒和实时检测设备,遭受倦怠、焦虑或睡眠问题困扰的人群可每日追踪皮质醇水平,判断其变化模式是否异常。
如前所述,研究人员甚至已将用于心理健康筛查的皮质醇和脱氢表雄酮检测集成到手持芯片中,这使得更早识别有压力相关疾病风险的人群变成可能。此类客观数据可作为心理问卷的补充,更全面地反映患者健康状况。未来,我们有望通过这些应用改善慢性压力、慢性疲劳或抑郁症等疾病的个性化治疗。
唾液检测在健康管理中的其他应用
运动和代谢健康领域也将从中受益。运动员和教练关注睾酮和皮质醇等激素,将其作为过度训练或恢复状态的指标。通过唾液检测,运动员可监测他们的皮质醇是否升高或睾酮是否降低。
甚至 (研究人员) 还在探索通过唾液检测维生素水平和其他生物标志物的可能性。例如,Inne孕酮检测的研发人员们也提到计划将维生素和其他激素扩展到他们的检测菜单中,为用户提供更全面的健康监测工具
唾液检测正不断被临床结果所验证,这使得它们应用的可信度正在不断提高。激素的唾液检测最初出现时,部分临床医生持怀疑态度并更倾向于血清检测。但随着越来越多的证据表明 (其与临床结果的) 强相关性和实际效果,唾液检测正不断普及。
基于唾液的激素检测的兴起,是医疗保健领域更大趋势的一部分:向居家诊断和数字健康转型。新冠疫情让许多人熟悉了居家检测⁶,更多人开始适应自行采集样本。
此后,直接面向消费者的实验室检测和居家设备呈爆发式增长。激素检测自然融入了这一趋势。多个备受关注的产品发布和活动将居家激素检测试剂盒列为突破性技术。例如,在202 年初的国际消费电子展 (CES) 上,数字健康初创企业展示了可将激素检测实验室“握在掌心”的设备——Hormometer™甚至荣获创新大奖,因其使激素追踪“像刷牙一样快捷,像一杯咖啡一样经济实惠”。
配套智能手机应用程序和云平台的日益精密也推动了这一发展势头。使用居家唾液检测试剂盒时,其价值往往体现在应用程序提供的分析结果中。这些应用程序能以易于理解的图表展示激素水平,对比当前与过往检测结果,甚至提供个性化健康指导。
例如,若某天早上皮质醇水平偏低,应用程序可能会建议温和提升能量的方法;若孕酮检测确认排卵,应用程序可能会提供生育或健康建议。
数据分析与人工智能驱动的解读相结合,将激素数值转化为普通用户可操作的日常健康指导。
这种深度的健康参与体验,是传统检测模式完全无法实现的——过去,用户往往需要等待数日,才能拿到一份仅标注单一数值的实验室检测报告。而居家唾液检测凭借即时反馈的特性,让用户能够实时主动参与自身健康管理,真正掌握健康主动权。从临床角度来看,居家检测的普及意味着医生有可能收集到更丰富的患者数据,他们可能能够查看到几个月内居家检测的激素趋势数据,而不是一次性的实验室检测。
当患者与医生双方均能便捷获取这类精准的居家检测数据时,远程医疗会诊的效率将实现质的提升。事实上,我们已观察到,专项远程医疗服务机构已开始将居家激素检测纳入服务体系,推动诊疗流程的优化升级。
随着这些实践的推广,我们期待监管机构和标准组织能就如何使用和解读居家激素数据制定更清晰的指南。令人鼓舞的是,监管机构正展现出开放态度:2025年欧洲批准基于唾液的避孕工具,表明官方认可了这种方法的安全性和可靠性。
在居家检测蓬勃发展的当下,质量控制和患者教育在这场居家检测热潮中至关重要。消费者必须严格遵循采集说明 (例如,采集唾液样本前避免进食或刷牙,因为污染会影响检测结果)。检测服务提供商正投入资源加强客户支持和提供清晰指导,确保样本在一天中的正确时间和适当条件下采集,以获得有意义的检测结果。
在检测技术标准化与用户操作规范化的双重保障下,居家唾液检测的准确性可与传统实验室检测相媲美。更重要的是,这一检测模式成功将健康管理的主动权交还给用户,推动内分泌健康监测从“被动就医”向“主动预防”转变。
内分泌诊断的新时代
激素健康与个人息息相关,影响着情绪、能量、生育能力和衰老等方方面面。无创唾液检测的进步正在改变我们应对这一健康领域的方式,使激素监测比以往任何时候都更易获取、更具个性化。我们正从静态、快照式测量时代,迈向动态、持续洞察时代。
未来数年内,基于唾液的检测领域有望实现进一步拓展:检测项目将更加多元,覆盖各类激素及代谢物;检测设备将更先进,可以进行实时监测;更有可能出现多激素联合检测方案——仅需一份唾液样本,即可完成对内分泌状况的全面评估。这一突破将推动激素失衡的早期预警与干预:诸如甲状腺功能异常、肾上腺疲劳征、月经不调等潜在健康问题的预警信号,可通过居家唾液检测提前发现,在患者出现明显症状、前往诊所就诊前就能获得相应的干预措施,大幅提升健康管理的主动性与时效性。
此外,获得赋权的患者和消费者将推动医疗保健向更协作的模式发展。当人们拥有自己的健康数据时,他们更倾向于与医疗服务提供者合作解读数据并采取行动。内分泌科医生和全科医生可将患者生成的激素记录纳入诊疗决策。
原材料行业——尤其是为检测提供关键抗体、抗原及其他核心组件的企业 (如 Medix Biochemica 公司)——将在激素的唾液检测生态体系中扮演极其重要的角色。随着市场对可靠、特定激素检测需求的持续攀升,这些基础材料的质量将保证在传统实验室之外的检测依然能够维持同等的精准度与可信度。换言之,这场激素检测的变革也证明了其所需的生物制造与检测开发的进步。
参考文献:
1. Exploring the various types of hormone testing: A comprehensive guide. Med Studio. Accessed October 21, 2025.
https://medstudio.com/blog/exploring-the-various-types-of-hormone-testing-a-comprehensive-guide.
2. Kells J, Dollbaum CM. Saliva tests, part 2: Salivary hormones, hormone replacement pharmacokinetics, and the importance of timely testing. Int J Pharm Compd.
3. Gröschl M. The physiological role of hormones in saliva. Bioessays.
2009;31(8):843-852. doi:10.1002/bies.200900013.
4. Five key points to ensure reliable and accurate saliva testing for female hormones. News-Medical. May 6, 2024. Accessed October 21, 2025.
5. Women’s health and the advantages of saliva hormone testing. Tecan. Accessed October 21, 2025.
https://www.tecan.com/blog/womens-health-and-the-advantages-of-saliva-hormone-testing.
6. COVID-19 saliva tests: What is the benefit? Mayo Clinic. Accessed October 21, 2025.
https://newsnetwork.mayoclinic.org/discussion/covid-19-saliva-tests-what-is-the-benefit/.
7. Hofman LF. Human saliva as a diagnostic specimen. J Nutr. 2001;131(5):1621S-5S.
8. What does cortisol do? Cleveland Clinic. Accessed October 21, 2025.
https://my.clevelandclinic.org/health/articles/22187-cortisol.
9. DiagnosTechs. The benefits of saliva hormone testing. DiagnosTechs, Inc. Accessed October 25, 2025.
https://www.diagnostechs.com/2023/04/11/the-benefits-of-saliva-hormone-testing/.
10. The choice is clear: Saliva vs. blood diagnostics for hormone testing. Tecan. Accessed October 25, 2025.
https://www.tecan.com/blog/saliva-hormone-testing-versus-blood-diagnostics.
11. Bikle DD. The free hormone hypothesis: When, why, and how to measure the free hormone levels to assess vitamin D, thyroid, sex hormone, and cortisol status. JBMR Plus. 2020;5(1):e10418.
12. Vining RF, McGinley RA. The measurement of hormones in saliva: Possibilities and pitfalls. J Steroid Biochem. 1987;27(1-3):81-94.
doi:10.1016/0022-4731(87)90297-4.
13. Salivary hormone testing – The blood of the 21st century? Tecan. Accessed October 21, 2025.
https://www.tecan.com/tecan-journal/salivary-hormone-testing-the-blood-of-the-21st-century.
14. Saliva home test detects stress and heart problems. ICT & Health Global. Accessed October 21, 2025.
https://www.icthealth.org/news/saliva-home-test-detects-stress-and-heart-problems.
15. Saliva testing vs standard blood testing. Your Hormone Balance. Accessed October 25, 2025.
https://www.yourhormonebalance.com/blog/47508-reasons-we-prefer-saliva-testing-vs.
16. Accurate hormone testing for different supplementation types. ZRT Laboratory. Accessed October 25, 2025.
https://www.zrtlab.com/sample-types/hormone-testing-for-different-supplementation-types/.
17. Saliva hormone testing - Saliva testing better than blood testing? Happy & Healthy Wellbeing Centre. June 28, 2019. Accessed October 25, 2025.
18. Hellhammer DH, Wüst S, Kudielka BM. Salivary cortisol as a biomarker in stress research. Psychoneuroendocrinology. 2009;34(2):163-171.
doi:10.1016/j.psyneuen.2008.10.026.
19. Hormometer. CES. Accessed October 21, 2025.
https://www.ces.tech/ces-innovation-awards/2025/hormometer/.
20. Song V. This stick tests your hormones using your phone and saliva. The Verge. Accessed October 21, 2025.
https://www.theverge.com/2025/1/5/24335059/eli-health-hormometer-ces-2025-health.
21. Exclusive: At-home spit test certified as a contraceptive in Europe. Euronews. Accessed October 21, 2025.
22. Saliva testing: The shift to saliva in sample testing. Medix Biochemica. Accessed October 21, 2025.
https://articles.medixbiochemica.com/saliva-testing-the-shift-to-saliva-in-sample-testing.
23. Raff H, Raff JL, Findling JW. Late-night salivary cortisol as a screening test for Cushing’s syndrome. J Clin Endocrinol Metab. 1998;83(8):2681-2686.
24. Balanced Hormone Health - Telehealth the way it should be. Balanced Hormone Health. Accessed October 21, 2025.
https://balancedhormonehealth.com/.
25. The importance of patient empowerment in healthcare. Spark TSL. Accessed October 21, 2025.
https://www.sparktsl.com/blog/why-is-patient-empowerment-important.